上海东海职业技术学院 | 2023年招生指南(空中乘务)
发布时间:2022-12-29 15:35
凝练特色 彰显特色
强化特色 提升特色
至“十四五”发展规划末,把学校办成一所办学规模基本稳定,“精、特、强”办学特色基本形成,办学质量稳步提升,公共服务类专业一体更加壮大,艺术设计类专业、现代制造专业两翼更加丰满,职业教育与职业培训并举,产教研协同发展的,上海一流、全国有影响力的民办高职院校,成为上海民办职业教育的一个样板。




学校概况
上海东海职业技术学院创建于1993年,是教育部首批批准的37所高职院校之一,为非营利性的全日制民办高等院校,招生计划纳入全国普通高等教育统招计划,目前在校生规模7000余人。学校设有七个二级学院及基础教学部和社会科学部共9个教学单位,20多个招生专业,涵盖学前教育、经济管理、财务金融、交通运输、机械制造、艺术设计、信息传媒和医疗卫生等学科门类。现有6个高本贯通专业、1个教育部国控专业、5个国家级骨干建设专业和3个上海市骨干建设专业。
筑
梦
东
海


扬
帆
启
航

地理位置
毗邻上海交通大学和华东师范大学及国家级高科技园区——紫竹高科技园区。轨道交通15号线步行至学校约15分钟即可,轨道交通5号线、8号线距离学校较近,校门口多条公交线路可直达市中心,交通出行便捷。



学校荣誉
学校于2012年被列为上海市市级特色高职院校和上海市示范性民办高校,曾荣获“上海市职业教育先进单位”、“全国民办高等教育优秀院校”殊荣。2017年,被列为国家级优质院校建设校,并荣获“上海市黄炎培职业教育奖——优秀学校奖”称号。2018年,荣获国家级职业教育教学成果一等奖,实现了民办高校零的突破。2019年,入围中国特色高职院校(CCVC)排行榜——综合实力榜TOP500;2022年,入围GDI高职高专排行榜——人才培养榜前300强。目前已连续12年蝉联六届“上海市文明单位”荣誉称号。




专业优势
学校致力教育教学改革,不断提升人才培养质量,是上海市重要的现代服务和制造业人才培养基地,建立了校企合作、产教融合,以“品质+能力”、“课证赛一体化教学”为特色的人才培养模式。学校教学和实训水平处于上海市同类院校先进行列,荣获国家级教学成果一等奖1项,上海市级教学成果奖12项,上海市级优秀教学团队和创新团队共11支,累计建设上海市级以上精品课程12门,承担上海市级以上研究课题累计191项。目前设有16个校内实训中心和124个校外实训基地,为学校开展生产性实训、学生岗位技能培训提供有力保障。

师资力量
学校积极实施人才强校战略,逐步形成了层次清晰、结构渐趋合理、具有一定国际化程度、适应学校发展需要的师资队伍,并已在多数专业、实训领域中形成了有特色、有影响、有潜力的专业团队。现有专任教师369人,副高以上高级职称109人,专业教师中具备“双师素质”的占40.00%.外聘教师主要来自上海交通大学、华东师范大学、上海师范大学、东华大学、上海大学等本科院校。



就业升学
办学至今,我校已为社会培养了近3万名毕业生。多年来,毕业生就业层次和就业质量始终保持在同类院校前列,为服务上海国际经济贸易、金融、机械制造、医疗护理、信息媒体、航运中心建设等做出了突出贡献,取得了良好的社会效益。这主要和毕业生培养质量密不可分,也得益于上海市区域经济社会飞速发展的良好环境,优越的条件为广大学生就业创业提供了极大的保障。
近三年来,我校毕业生综合就业率达到98.00%以上,就业专业相关度达90.00%以上,用人单位满意度达95.00%以上。毕业生主要就业去向为各大商业银行、会计师事务所、国际贸易行业、报关物流公司、证券投资公司、电气集团、机械集团、飞机制造厂、铁路局、各大机场、航空公司、广告家居设计、计算机与网络服务、三甲医院、幼儿园和托育机构等。
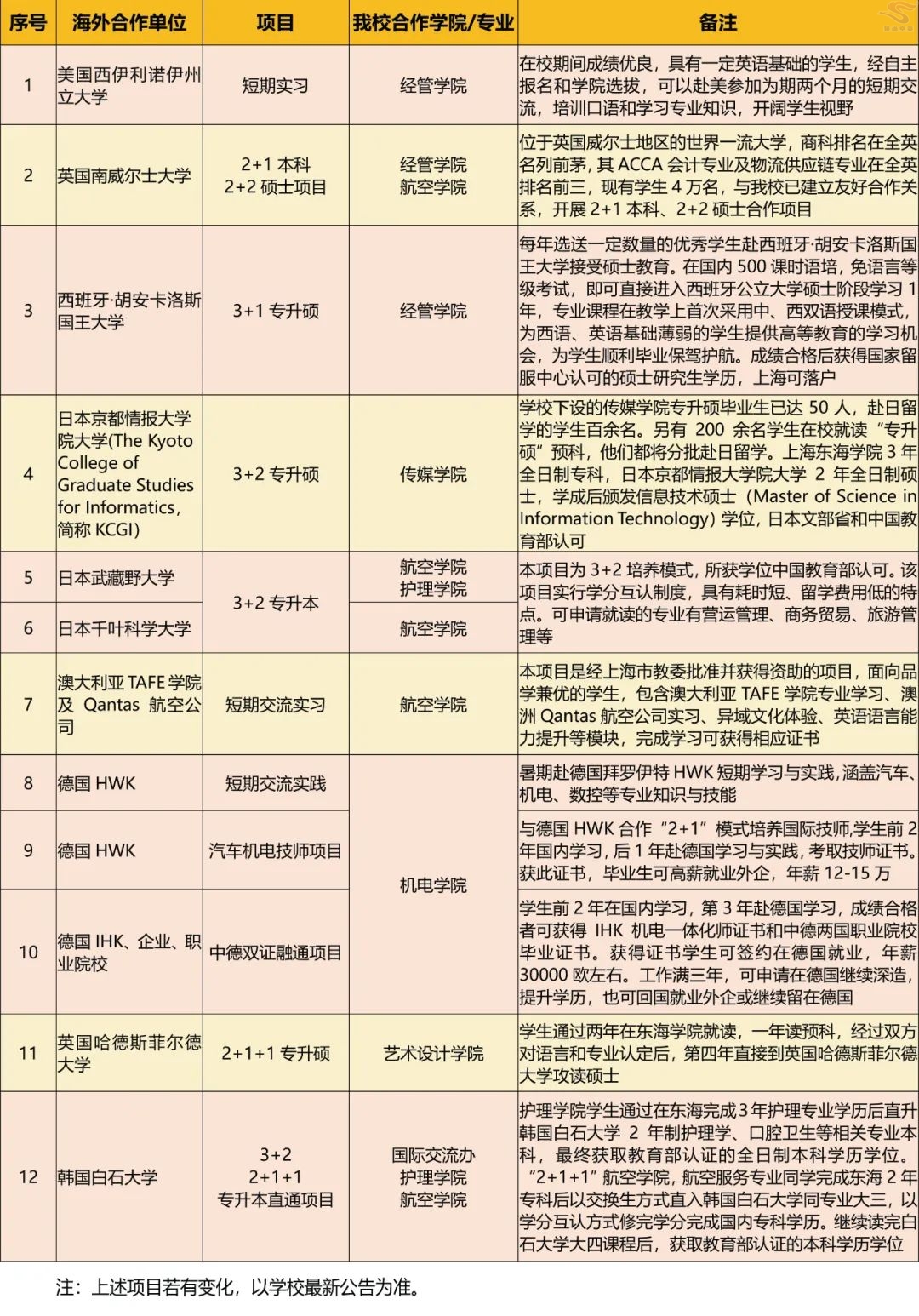
学生可通过上海市“专升本”考试和海外院校“专升本”、“专升硕”等渠道继续学业深造。近三年来,成功报考上海市专升本考试的学生升本率达80.00%,海外院校“专升硕”毕业生已达50人。
国
际
交
流
项
目





奖助政策
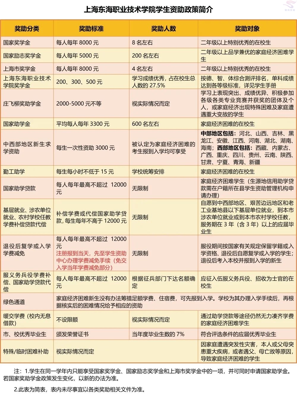
学校设有国家奖学金、国家励志奖学金、上海市奖学金、国家助学金、国家助学贷款、退役士兵教育资助、上海东海职业技术学院奖学金、庄飞柳奖助学基金及各类企业奖助学金、勤工助学和特殊/临时困难补助等近20个奖助项目。针对中西部地区生源新生,我校设立了求学资助项目,被认定为家庭经济困难的考生报到入学均可享受一次性3000.00元的资助。获奖受助人数约占在校生总数的50.00%以上,承诺不让任何一名学生因经济困难而辍学。





招生类型
符合上海市高考报名条件的上海考生可根据自身情况选择参加我校专科层次依法自主招生、应届“三校生”高考或秋季高考(全国统一高考);外省市考生须参加秋季高考(全国统一高考),按照我校公布的招生章程择优录取。我校2023年面向全国招生计划预计3800人,招生人数多,录取机会大,考生可放心报考。
二
级
学
院
简
介

航空学院
招生专业
空中乘务(上海市骨干建设专业)
民航运输服务
致力于培养具有高尚的职业道德、良好的人文素养、扎实的专业技能、较强的安全服务意识、熟练的语言沟通能力且身心健康的民航专业人才。学院采用“2+1”的人才培养模式,拥有一支包含资深行业人员在内的优秀双师型教师队伍,与吉祥航空公司开展了订单班培养,与东方航空公司、上海航空公司、金鹏航空公司等多家航空企业合作密切。学院具有良好的教学环境、教学条件和校内实习实训基地:航空实训中心获批教育部教师实践流动站,拥有B737六自由度动态模拟舱、A320静态模拟舱、机场进出港实训室、航空应急撤离系统、A320和B737舱门训练器等各类专业实训设备。升学方面,开展学生海外专业学习和培训以及专升本、专升硕等中外合作项目,拓展国际视野,为学生未来发展提供更广阔空间。


招
生
专
业
一
览

下一篇:四川电影电视学院 | 2023年招生简章(航服、空乘)
首页
电话
短信
微信